2-Dimensionale meetkunde: punten en lijnen: Afstand
Afstand in het vlak
Met behulp van de stelling van Pythagoras kunnen we de afstand tussen twee punten in coördinaten uitdrukken.
De afstand tussen de punten #A# en #B# met coördinaten #A = \rv{a_1,a_2}# en #B = \rv{b_1,b_2}# wordt genoteerd als #|AB|# en wordt bepaald door de formule
\[|AB| = \sqrt{\left(a_1-b_1\right)^2 +\left(a_2-b_2\right)^2} \tiny.\]
Om dit in te zien bekijken we eerst het geval waarin #A=\rv{0,0}#. Dan is de afstand #|AB|# gelijk aan de lengte van de schuine zijde van de driehoek #ABC# met #C=\rv{b_1,0}#. Inderdaad, in deze driehoek maakt #C# een rechte hoek en is het lijnstuk #AB# de overstaande zijde van #C#.
De zijde #AC# loopt langs de #x#-as en heeft lengte #b_1#. De zijde #BC# loopt evenwijdig aan de #y#-as en heeft lengte #b_2#. Volgens de stelling van Pythagoras is de lengte van de schuine zijde #AB# gelijk aan #\sqrt{b_1^2+b_2^2}#. Dit is gelijk aan de vereiste waarde #\sqrt{\left(a_1-b_1\right)^2 +\left(a_2-b_2\right)^2}# omdat, in dit geval #a_1=a_2=0#.
In het geval van een willekeurige ligging van het punt #A#, verschuiven we #A# eerst naar #A'=\rv{0,0}#. Daarbij komt #B# terecht op #B'=B-A = \rv{b_1-a_1,b_2-a_2}#. Deze verschuiving heeft geen effect heeft op de afstand: #{\dd}(A,B)={ \rm d}(A',B')#. Het lijnstuk #A'B'# valt onder het speciale geval dat we hierboven bekeken. Dus, als we #b'_1 = b_1-a_1# en #b'_2 = b_2-a_2# schrijven voor de coördinaten van #B'#, dan is de afstand van #A'# tot #B'# gelijk aan #\sqrt{\left({b'}_1\right)^2+\left({b'}_2\right)^2}#. Zo vinden we\[\begin{array}{rcl}|AB|&=&|A'B'| \\ &=&\sqrt{\left({b'}_1\right)^2+\left({b'}_2\right)^2}\\ &=&\sqrt{\left(0-b'_1\right)^2 +\left(0-b'_2\right)^2}\\ &=&\sqrt{\left(a_1-b_1\right)^2 +\left(a_2-b_2\right)^2}\tiny.\end{array}\] Hiermee is de formule voor #|AB|# vastgesteld.
De lengte van de vector #\vec{v} = \rv{v_1,v_2}# is de afstand van het beginpunt #\rv{0,0}# van de vector tot het eindpunt #\rv{v_1,v_2}#, dat wil zeggen: #\parallel\vec{v} \parallel = \sqrt{v_1^2+v_2^2}#.

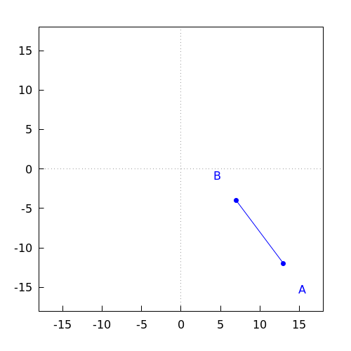
Ze hebben coördinaten #A=\rv{13,-12}# en #B = \rv{7,-4}#. Wat is hun onderlinge afstand?
Immers, de afstand wordt gegeven door de formule\[\begin{array}{rcl} |AB| &=&
\sqrt{\left(13-7\right)^2+\left(-12+4\right)^2}\\ &=& \sqrt{{6}^2+{8}^2}\\ &=& \sqrt{100} \\ &=& 10 \end{array}\]