Stelsels lineaire vergelijkingen: Twee lineaire vergelijkingen
Vergelijkingen en lijnen
Twee lijnen in het platte vlak kunnen ten opzichte van elkaar in drie verschillende posities liggen:
- ze kunnen elkaar in één punt snijden,
- ze kunnen evenwijdig (of parallel) maar ongelijk zijn, of
- ze kunnen samenvallen.
De vergelijkingen van deze lijnen met onbekenden #x# en #y# hebben in de drie respectievelijke gevallen: één oplossing (regulier), géén oplossing (strijdig), en dezelfde lijn als oplossing (afhankelijk).
In alle gevallen vormen de punten op beide lijnen de oplossing van het stelsel van de twee vergelijkingen.
Het eerste geval doet zich voor dan en slechts dan als de richtingscoëfficiënten van de twee lijnen onderling verschillen.
De uitspraken volgen uit het feit dat de volgende drie uitspraken, waarbij #a#, #b#, #c#, #d# en #f# reële getallen zijn, alledrie tegelijk waar zijn of alledrie tegelijk onwaar zijn.
- het punt #\rv{a,b}# ligt op de lijn met vergelijking #c\cdot x+d\cdot y+f=0#
- #x=a\land y=b# is een oplossing van de vergelijking #c\cdot x+d\cdot y+f=0#
- #c\cdot a +d\cdot b=-f#
In het afhankelijke geval zijn de twee oorspronkelijke vergelijkingen equivalent.
\[ \begin{array}{lrcl}l:&\quad 7\cdot x+5\cdot y-5 &=& 0 \cr m:&\quad 3\cdot x+2\cdot y+5 &=& 0 \end{array}\]
Bepaal het snijpunt van #l# en #m#. Geef het antwoord in de vorm #x=a\land y=b# voor de juiste waarden van #a# en #b#.
We lossen het stelsel vergelijkingen op door eerst #x# in #y# uit te drukken met behulp van één vergelijking en vervolgens deze uitdrukking voor #x# in de andere vergelijking te substitueren.
\[ \begin{array}{rcl} 7\cdot x+5\cdot y=5 & \land &3\cdot x+2\cdot y=-5 \\ &\phantom{xxx}&\color{blue}{\text{vergelijkingen zo nodig verwisseld}}\\
&\phantom{xxx}&\color{blue}{\text{zodat }x\text{ voorkomt in de eerste vergelijking}}\\
x={{5}\over{7}}-{{5\cdot y}\over{7}}& \land &3\cdot x+2\cdot y=-5 \\ &\phantom{xxx}&\color{blue}{\text{in eerste vergelijking }x\text{ uitgedrukt in }y}\\
x={{5}\over{7}}-{{5\cdot y}\over{7}} & \land & 2\cdot y+3\cdot \left({{5}\over{7}}-{{5\cdot y}\over{7}}\right)=-5 \\ &\phantom{xxx}&\color{blue}{\text{in de tweede vergelijking }x\text{ vervangen}}\\
&\phantom{xxx}&\color{blue}{\text{door de uitdrukking in }y\text{ van de eerste vergelijking}}\\
x = {{5}\over{7}}-{{5\cdot y}\over{7}} &\land & y = 50\\ &\phantom{xxx}&\color{blue}{\text{de tweede vergelijking opgelost}}\\
x = -35 &\land & y = 50\\ &\phantom{xxx}&\color{blue}{\text{de gevonden waarde voor }y\text{ ingevuld}}\\
&\phantom{xxx}&\color{blue}{\text{in de eerste vergelijking}}\\ \end{array}
\]
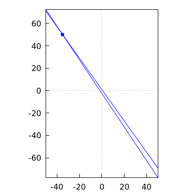
De coördinaten van het snijpunt van de lijnen #l# en #m# zijn dus #x= -35\land y = 50#. Met andere woorden: #\rv{x,y}=\rv{-35,50}#. De vergelijkingen zijn dus regulier.
De twee lijnen en hun snijpunt zijn hieronder getekend:
