Functions: Fractional functions
Transformations of power functions with negative exponents
We have seen the shape of the graph of a power function #f(x)=\tfrac{1}{x^n}# with #n \gt 0# and #n# is an integer. Just as power functions of the form #y=x^n# with #n \gt 0# and #n# is an integer, we can transform these power functions.
TransformationsWe can transform the function #f(x)=\frac{1}{x^n}# in three different ways.
| Transformations | Examples | |
| 1 |
We shift the graph of #f(x)=\tfrac{1}{x^n}# upwards by #\green q#. The new function is \[f(x)=\frac{1}{x^n}+\green q\] Since the new function shifts upwards by #\green q#, the range becomes equal to #\ivoo{\green q}{\infty}# when #n# is even. When #n# is odd, the range becomes equal to all numbers except #\green q#. The domain stays the same. Hence, the horizontal asymptote is equal to #y=\green q# and the vertical asymptote remains equal to #x=0#. |
shifting #f(x)=\frac{1}{x^4}# upwards by #\green3# gives #f(x)=\frac{1}{x^4}+\green3#
|
| 2 |
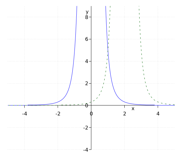
We shift the graph of #f(x)=\tfrac{1}{x^n}# to the right by #\blue p#. The new function becomes \[f(x)=\frac{1}{\left(x-\blue p\right)^n}\] Since the new function is shifted to the right by #\blue p#, the domain becomes equal to all numbers except #x=\blue p#. The range remains the same. Hence, the horizontal asymptote remains equal to #y=0# and the vertical asymptote becomes equal to #x=\blue p#. |
shifting #f(x)=\frac{1}{x^3}# to the right by #\blue2# gives #f(x)=\frac{1}{\left(x-\blue2\right)^3}#
|
| 3 |
We multiply the graph of #f(x)=\tfrac{1}{x^n}# by #\purple a# relative to the #x#-axis. The new function becomes \[f(x)=\frac{\purple a}{x^n}\] When multiplying by a positive number, domain, range and asymptotes remain equal to the original function. On the other hand, if we multiply by a negative number, the function reverses. When #n# is odd, domain, range and asymptotes remain the same. That is not the case when #n# is even, there the range also reverses to #\ivoo{-\infty}{0}#. Domain and asymptotes remain the same. |
multiplying #f(x)=\frac{1}{x^5}# by #\purple4# relative to the #x#-axis gives #f(x)=\frac{\purple4}{x^5}#
|
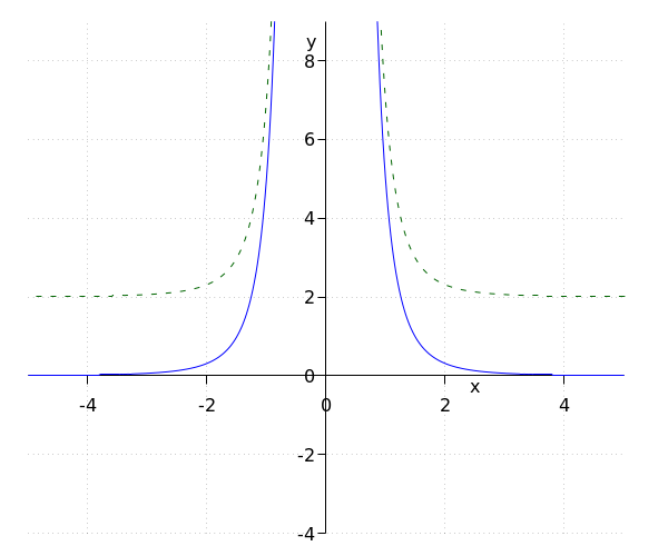
#y=# #{{5}\over{x^4}}+2#
The point #\rv{1,5}# lies on the blue graph, we will investigate where this same point is on the green graph. On the green graph this point lies at #\rv{1,7}#.
Hence, the green graph is obtained from the blue graph by shifting the blue graph upwards by #2#.
Hence we add #2# to the formula for the blue graph #y={{5}\over{x^4}}#. This gives the following formula for the green graph:
\[y={{5}\over{x^4}}+2\]
Or visit omptest.org if jou are taking an OMPT exam.



