Functies: Wortelfuncties
Transformaties van wortelfuncties
Transformaties
We kunnen de functie #f(x)=\sqrt{x}# op drie manieren transformeren.
| Transformaties | Voorbeelden | |
| 1 |
We schuiven de grafiek van #f(x)=\sqrt{x}# met #\green q# omhoog. De nieuwe functie wordt \[f(x)=\sqrt{x}+\green q\] Het beginpunt schuift dan ook #\green q# omhoog en wordt gelijk aan #\rv{0, \green q}#. Daardoor wordt het bereik van de functie gelijk aan #\ivco{\green q}{\infty}#. Het domein blijft gelijk. |
#f(x)=\sqrt{x}# omhoog schuiven met #\green3# geeft #f(x)=\sqrt{x}+\green3#
|
| 2 |
We schuiven de grafiek van #f(x)=\sqrt{x}# met #\blue p# naar rechts. De nieuwe functie wordt \[f(x)=\sqrt{x-\blue p}\] Het beginpunt schuift dan ook #\blue p# naar rechts en wordt gelijk aan #\rv{\blue p, 0}#. Daardoor wordt het domein van de functie gelijk aan #\ivco{\blue p}{\infty}#. Het bereik blijft gelijk. |
#f(x)=\sqrt{x}# naar rechts schuiven met #\blue2# geeft #f(x)=\sqrt{x-\blue 2}#
|
| 3 |
We vermenigvuldigen de grafiek van #f(x)=\sqrt{x}# met #\purple a# ten opzichte van de #x#-as. De nieuwe functie wordt \[f(x)=\purple a \sqrt{x}\] Als #\purple a \gt 0# blijft het beginpunt gelijk. Ook domein en bereik blijven gelijk aan die van de oude functie. Bij vermenigvuldiging met #\purple a \lt 0# draait de functie om. Het beginpunt en het domein blijven gelijk, maar het bereik wordt dan gelijk aan #\ivoc{-\infty}{0}#. Indien #\purple a =-1#, dan is er sprake van een spiegeling in de #x#-as van de oude grafiek. |
#f(x)=\sqrt{x}# vermenigvuldigen met #\purple4# ten opzichte van de #x#-as geeft #y=\purple4 \sqrt{x}#
|
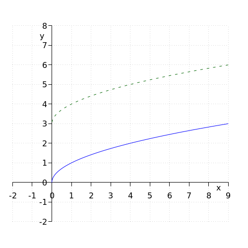
#y=# #\sqrt{x}+3#
Op de blauwe grafiek ligt het beginpunt #\rv{0,0}#, we bekijken waar ditzelfde punt op de groene grafiek ligt. Op de groene grafiek ligt ditzelfde punt op #\rv{0,3}#.
Dus de groene grafiek is ontstaan door de blauwe grafiek #3# naar boven te schuiven.
Dus we tellen #3# bij de formule van blauwe grafiek #y=\sqrt{x}# op. Dat geeft de volgende formule voor de groene grafiek:
\[y=\sqrt{x}+3\]



