El valor más alto de una parte de una gráfica se llama máximo local.
El valor más bajo de una parte de una gráfica se llama mínimo local.
Ambos son valores extremos de una función.
Si vemos una función en un dominio restringido, los valores en los límites del dominio también pueden ser máximos o mínimos locales y, por lo tanto, un valor extremo.
Por ejemplo, podemos ver la función #f(x)=x^2# en el dominio #\ivcc{2}{5}#. Ahora tenemos un mínimo local en #x=2# y un máximo local en #x=5#. Cuando se considera que #x^2# está en su dominio normal, solo tenemos un mínimo local en #x=0#.
Hasta ahora, en este curso, a menudo examinamos específicamente los valores #x# de puntos especiales, pero los máximos y mínimos son los valores #y# de estos puntos.
Así, en el ejemplo, un máximo local de la gráfica verde es #3.5# y #\red{\text{no}}# #0#. Un mínimo local de la gráfica azul es #0.5# y #\red{\text{no}}# #0#.
Hemos visto que los máximos y los mínimos locales son el punto más alto en una parte de la gráfica. Los máximos y mínimos globales son el punto más alto de toda la gráfica.
En el ejemplo de la gráfica verde, el máximo local también es global. De manera similar, en la gráfica azul, el mínimo local también es global. Este no es siempre el caso.
Incluso si hay máximos y mínimos locales, es posible que no siempre haya un máximo o un mínimo globales.
Mediante la derivada, podemos calcular fácilmente los valores extremos de una función.
Si una función #\blue{f(x)}# tiene un máximo o un mínimo locales en #x=\orange{c}#, entonces #\green{f'(\orange{c})}=0#.
Ejemplo
\[\begin{array}{rcl}\blue{f(x)}&=&\blue{x^2}\\ \green{f'(x)}&=&\green{2x}\\ \green{f'(\orange{0})}&=&0\end{array}\]
La función también debe ser diferenciable en el punto #x=\orange{c}#. En este curso, no abarcaremos las funciones que no son diferenciables, pero esto puede presentarse en la práctica.
Si la derivada en un punto es igual a cero, entonces la línea tangente a la función es horizontal, como podemos ver en la siguiente figura.
Este teorema no se cumple si #c# es un valor en la frontera del dominio en el que se define la función. Por ejemplo, si tomamos #f(x)=x^2# en el dominio #\ivcc{2}{5}#, entonces #2# y #5# son valores extremos, pero la derivada no es igual a #0# en esos puntos.
El enunciado solo es válido en un sentido. Si la derivada #\green{f'(x)}# de una función #\blue{f(x)}# es igual a #0# en un punto #\orange{c}#, esto no significa inmediatamente que #\blue{f(x)}# tiene un valor extremo en #\orange{c}#. Por ejemplo, la derivada de #\blue{f(x)=x^3}# es igual a #0# en el punto #\orange{0}#, pero obviamente no tiene un valor extremo aquí.
| | Paso a paso | Ejemplo |
| | Determina los valores extremos de una función #f(x)#. Determina, respecto a cada valor extremo, si es un mínimo o un máximo locales o ninguno. | #\qqquad \begin{array}{rcl}f(x)\phantom{'}&=&x^4-2x^2\end{array}# |
| Paso 1 | Calcula la derivada #f'(x)#. | #\qqquad \begin{array}{rcl}f'(x)&=&4x^3-4x\end{array}# |
| Paso 2 | Resuelve #f'(x)=0# para encontrar las coordenadas #x# de los puntos que posiblemente sean un valor extremo. | #\qqquad \begin{array}{rcl} 4x^3-4x&=&0\\ x&=&0 \lor 4x^2-4=0\\ x&=&0\lor x^2=1\\ \green{x}&\green{=}&\green{0} \lor \blue{x=-1} \lor\orange{x=1}\end{array}# |
| Paso 3 | Dibuja la gráfica para averiguar qué puntos son un máximo local y qué puntos son un mínimo local (y qué puntos quizás no sean un máximo o un mínimo). | |
| Paso 4 | Sustituye las coordenadas #x# obtenidas en #f(x)# y determina los valores extremos de esta manera. | #f(\blue{-1})=-1#, #f(\orange{1})=-1#, #f(\green{0})=0# Por lo tanto, el mínimo local es #-1# y el máximo local es #0# |
El cálculo de los extremos de las funciones es algo que aparece a menudo en problemas de optimización. Los problemas se describen mediante funciones, cuyo mínimo o máximo se determinan.
Daremos un ejemplo muy fácil. Supongamos que una persona agricultora quiere cercar un campo rectangular y ha comprado #500# metros de valla. La persona que trabaja en la granja quiere maximizar el área cercada y quiere saber la mejor proporción del rectángulo. En primer lugar, notamos que esta área #A# es dada por #x\cdot y#, donde #x# es el ancho y #y# es la profundidad del rectángulo. Esta persona compró #500# metros de valla, que hay que repartir a lo ancho y en profundidad, lo que nos da #2x+2y=500#. Al reorganizar, obtenemos \[y=250-x\] Insertamos esto en la función y obtenemos \[A=x\cdot(250-x) = 250\cdot x - x^2\] Esta es la fórmula cuyo máximo nos gustaría calcular. Si seguimos el enfoque paso a paso, obtenemos que #x=125#. Por lo tanto, la persona agricultora debe cercar un área cuadrada para maximizar el área cercada.
En la mayoría de los usos, las funciones son muy complicadas y contienen muchas más variables. Sin embargo, no las estudiaremos en este curso.
Como alternativa al paso #3#, podemos hacer uso de la llamada tabla de análisis de signos. En el paso #2# encontramos los ceros #x_1,\ldots, x_n# de la derivada #f'(x)#. Por definición, no hay ceros en los intervalos #\ivoo{x_i}{x_{i+1}}#. Esto significa que los valores de #f'(x)# en tal intervalo son todos positivos o todos negativos. Si tomamos un punto en el intervalo y lo sustituimos en #f'(x)#, inmediatamente sabemos el signo del intervalo: positivo o negativo. Ahora escribimos los signos de todos los intervalos en una tabla de análisis de signos
| Intervalo | #\ivoo{-\infty}{x_1}# | #x_1# | #\ivoo{x_1}{x_2}# | #x_2# | #\ldots# | #x_n# | #\ivoo{x_n}{\infty}# |
| Signo | #+# o #-# | #0# | #+# o #-# | #0# | #\ldots# | #0# | #+# o #-# |
Podemos usar esta tabla de análisis de signos para determinar si un cero #x_1# de #f'(x)# corresponde a un máximo o un mínimo locales o ninguno. Esto se hace teniendo en cuenta los signos de los intervalos que lo rodean, que son #\ivoo{x_{i-1}}{x_i}# y #\ivoo{x_i}{x_{i+1}}#.
- Si el signo de #\ivoo{x_{i-1}}{x_i}# es positivo y el signo de #\ivoo{x_i}{x_{i+1}}# es negativo, entonces #x_i# corresponde a un máximo local.
- Si el signo de #\ivoo{x_{i-1}}{x_i}# es negativo y el signo de #\ivoo{x_i}{x_{i+1}}# es positivo, entonces #x_i# corresponde a un mínimo local.
- Si el signo de #\ivoo{x_{i-1}}{x_i}# es positivo y el signo de #\ivoo{x_i}{x_{i+1}}# es positivo, entonces #x_i# no corresponde a un valor extremo.
- Si el signo de #\ivoo{x_{i-1}}{x_i}# es negativo y el signo de #\ivoo{x_i}{x_{i+1}}# es negativo, entonces #x_i# no corresponde a un valor extremo.
En el ejemplo, encontramos los ceros #x_1=-1, x_2=0# y #x_3=1#. Esto produce la siguiente tabla de análisis de signos.
| Intervalo | #\ivoo{-\infty}{-1}# | #-1# | #\ivoo{-1}{0}# | #0# | #\ivoo{0}{1}# | #1# | #\ivoo{1}{\infty}# |
| Signo | #-# | #0# | #+# | #0# | #-# | #0# | #+# |
Vemos que tanto #x=-1# como #x=1# se corresponden con un mínimo local, y que #x=0# se corresponde con un máximo local.
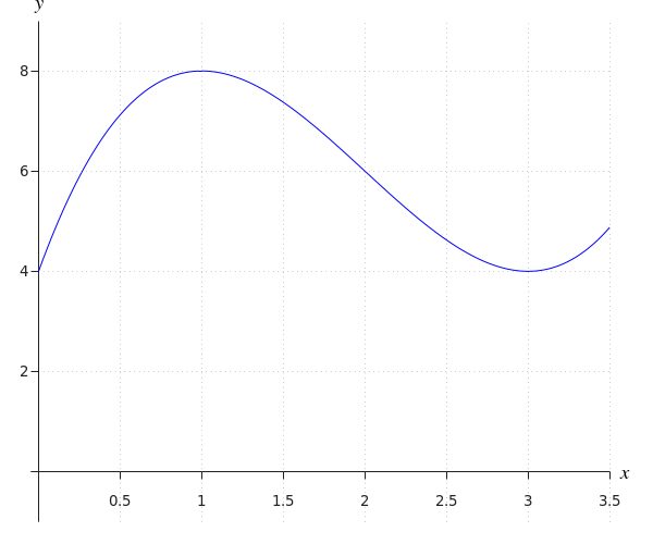
Proporciona los dos valores de #x# para los cuales la función #f# dada por \[f(x)=x^3-6x^2+9x+4\] tiene un valor extremo (un mínimo o un máximo locales).
El menor valor de #x# está indicado por #x_-# y el mayor valor, por #x_+#. Escribe tus respuestas como una fracción simplificada.
#x_-=# #1# y #x_+=# #3#
| Paso 1 | Determinamos la derivada de #f(x)=x^3-6x^2+9x+4#. Esto es igual a: \[f'(x)=3x^2-12x+9\] |
| Paso 2 | Determinamos las coordenadas #x# de los posibles valores extremos igualando la derivada a #0# resolviendo la ecuación. \[\begin{array}{rcl}3x^2-12x+9&=&0 \\ &&\phantom{xxx}\blue{\text{la ecuación que tenemos que resolver}}\\ x=\frac{12-\sqrt{(-12)^2-4\cdot 3\cdot 9}}{2\cdot 3} &\lor& x=\frac{12+\sqrt{(-12)^2-4\cdot 3\cdot 9}}{2\cdot 3} \\ &&\phantom{xxx}\blue{\text{fórmula cuadrática}}\\ x=\frac{12-\sqrt{36}}{6} &\lor& x=\frac{12+\sqrt{36}}{6} \\ &&\phantom{xxx}\blue{\text{se simplifica}}\\ x=\frac{12-6}{6} &\lor& x=\frac{12+6}{6} \\ &&\phantom{xxx}\blue{\text{se simplifica}}\\ x=1 &\lor& x=3 \\ &&\phantom{xxx}\blue{\text{se simplifica}}\end{array}\] |
| Paso 3 | Dibujamos la gráfica de #f(x)#.
Por lo tanto, hay un máximo local en #x=1# y un mínimo local en #x=3#. Por ello, ambos valores #x# obtenidos son parte de un valor extremo. Por lo tanto, #x_-=1# y #x_+=3# |