Multivariate functions: Basic notions
Visualizing bivariate functions
Bivariate functions can be visualized in different ways; the most notable uses the concept of a graph. We recall that the graph of a function \(f\) of a single variable is the set of points \(\rv{x,y}\) with \(y=f(x)\) and that the graph of a function \(f\) of two variables is the set of points \(\rv{x,y,z}\) with \(z=f(x,y)\). Usually, the graph is a surface in 3-dimensional space. Here are a few notions that help to gain visual insight into the graph.
Level curve, contour graph, and coordinate curve
Let #f(x,y)# be a bivariate function.
- The level curve of #f(x,y)# at level #c# is the set of points #\rv{x,y,c}# with # f(x,y)=c#.
- The projection on the \(x,y\)-plane of a level curve at level #c# is called a contour graph for level #c#. The contour graph at level #c# is the set of all #\rv{x,y}# in the domain of #f# such that #\rv{x,y}=c# for a fixed value #c#.
- A curve of the form #\rv{a,y,f(a,y)}# for a fixed value #a# or of the form #\rv{x,b,f(x,b)}# for a fixed value #b# is called a coordinate curve of #f#.
If #\rv{a,b}# is a point of the domain of #f#, then the contour graph going through that point has equation #f(x,y) = f(a,b)#. Note that this only makes sense if #\rv{a,b}# belongs to the domain of #f#.
Level curves are curves on the graph of #f(x,y)# with constant function values, in other words, points on the surface where the function has the same value. On such a curve the value of \(z\) is constant. In other words, the level curve at level #c# is the intersection of the graph of #f# with the plane with equation #z=c#.
The difference between level curves and contour graphs is small: contour graphs are copies of level curves elevated at height #f(x,y)#, where #\rv{x,y}# is an arbitrary point of the contour graph.
In a drawing of a graph of a bivariate function, coordinate curves are among the means used to increase spatial suggestion. In mathematical software hues and shades are also used to suggest depth in the surface.
Some of these methods are illustrated in the examples below.

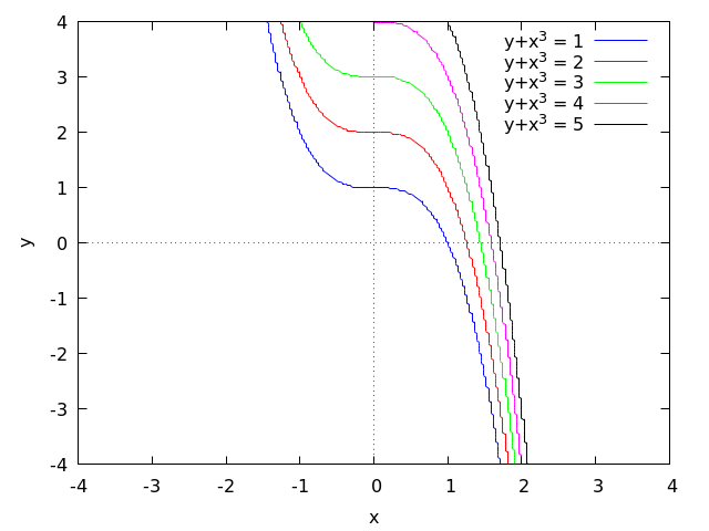
The contour graphs for #c=1,2,3,4,5# are the sets of points #\rv{x,y}# given by the equation #f(x,y) = c#.
The first of these is #y^2+x^3=1# and the last is #y^2+x^3=5#. Here, every color represents a different value of #c#.
Or visit omptest.org if jou are taking an OMPT exam.
