Toepassingen van differentiëren: Functieanalyse
Monotonie
Monotonie
Laat #f# een functie zijn die gedefinieerd is op een interval #I#.
- #f# heet stijgend als voor alle #c,d\in I# met #c\lt d# geldt #f(c)\lt f(d)#.
- #f# heet dalend als voor alle #c,d\in I# met #c\lt d# geldt #f(c)\gt f(d)#.
- #f# heet zwak stijgend als voor alle #c,d\in I# met #c\lt d# geldt #f(c)\le f(d)#.
- #f# heet zwak dalend als voor alle #c,d\in I# met #c\lt d# geldt #f(c)\ge f(d)#.
De grafiek van een stijgende functie gaat naar rechtsboven.
Aan de hand van de afgeleide valt op te maken of een functie stijgend of dalend is.
Afgeleidecriterium voor monotonie
Stel dat #f# een continue functie is op #I# die differentieerbaar is op het open interval #\ivoo{a}{b}# waar #a# en #b# de randpunten van #I# zijn.
- Als #f'(x)\gt0# voor alle #x\in\ivoo{a}{b}#, dan is #f# stijgend op #I#.
- Als #f'(x)\lt0# voor alle #x\in\ivoo{a}{b}#, dan is #f# dalend op #I#.
- Als #f'(x)\ge0# voor alle #x\in\ivoo{a}{b}#, dan is #f# zwak stijgend op #I#.
- Als #f'(x)\le0# voor alle #x\in\ivoo{a}{b}#, dan is #f# zwak dalend op #I#.
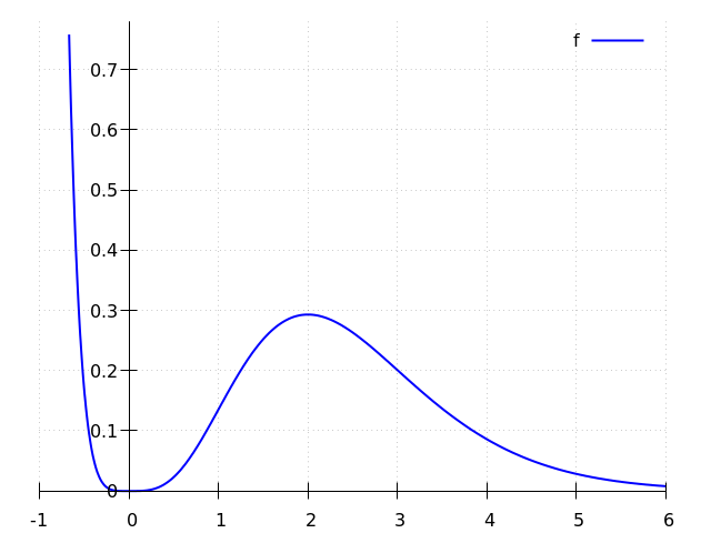
Beschouw de functie \(f(x) = x^4\cdot \euler^ {- 2\cdot x } \). Op welke interval(len) stijgt deze functie?
Schrijf je antwoord in de vorm #a \leq x \leq b# als het slechts één interval is of #(a \leq x \leq b) \lor ( c \leq x \leq d)# als het om twee intervallen gaat. Hierbij zijn #a#, #b#, #c# en #d# exacte getallen.
Gebruik, indien nodig, de waarden van de afgeleide uit onderstaande tabel.
Schrijf je antwoord in de vorm #a \leq x \leq b# als het slechts één interval is of #(a \leq x \leq b) \lor ( c \leq x \leq d)# als het om twee intervallen gaat. Hierbij zijn #a#, #b#, #c# en #d# exacte getallen.
Gebruik, indien nodig, de waarden van de afgeleide uit onderstaande tabel.
| #x# | #-0.5# | #1.0# | #2.0# | #3.0# |
| #f'(x)# | #-1.70# | #0.27# | #0.00# | #-0.13# |
#0\leq x \leq 2#
De functie #f# is stijgend op een interval #I# als #f'(x) \ge 0# voor alle #x# in #I#. De eerste afgeleide van de functie is: \[ f'(x)= 4\cdot x^3\cdot \euler^ {- 2\cdot x }-2\cdot x^4\cdot \euler^ {- 2\cdot x } \tiny. \] Door #x-2# en #x^3# buiten haakjes te halen kunnen we dit herschrijven tot\[f'(x)=-2\cdot \left(x-2\right)\cdot x^3\cdot \euler^ {- 2\cdot x }\tiny.\] De grafiek van deze afgeleide snijdt de #x#-as in #x=0# en #x=2#. Nu kijken we in de tabel om het teken van de afgeleide te bepalen aan weerszijden van de punten #x=0# en #x=2#. Voor #x \ge 0# en #x \le 2#, is #f'(x)# #\text{positief}#, dus stijgt #f(x)# op #\ivcc{0}{1}#, dat wil zeggen: voor # 0\leq x \leq 2#.
Hieronder staat de grafiek van de functie #x^4\cdot \euler^ {- 2\cdot x }#.

De functie #f# is stijgend op een interval #I# als #f'(x) \ge 0# voor alle #x# in #I#. De eerste afgeleide van de functie is: \[ f'(x)= 4\cdot x^3\cdot \euler^ {- 2\cdot x }-2\cdot x^4\cdot \euler^ {- 2\cdot x } \tiny. \] Door #x-2# en #x^3# buiten haakjes te halen kunnen we dit herschrijven tot\[f'(x)=-2\cdot \left(x-2\right)\cdot x^3\cdot \euler^ {- 2\cdot x }\tiny.\] De grafiek van deze afgeleide snijdt de #x#-as in #x=0# en #x=2#. Nu kijken we in de tabel om het teken van de afgeleide te bepalen aan weerszijden van de punten #x=0# en #x=2#. Voor #x \ge 0# en #x \le 2#, is #f'(x)# #\text{positief}#, dus stijgt #f(x)# op #\ivcc{0}{1}#, dat wil zeggen: voor # 0\leq x \leq 2#.
Hieronder staat de grafiek van de functie #x^4\cdot \euler^ {- 2\cdot x }#.

Ontgrendel volledige toegang
Toegang voor leraar
Vraag een demo account aan. Wij helpen je graag op weg met onze digitale leeromgeving.