2-Dimensionale meetkunde: punten en lijnen: Lijnen
Lijnstukken in het vlak
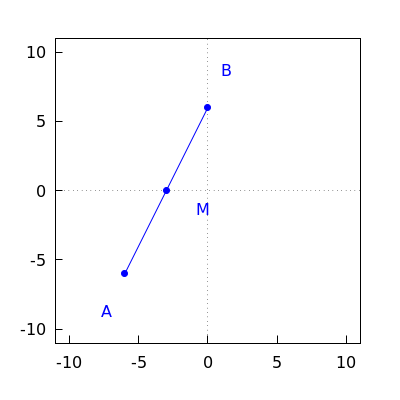
De punten #A# en #B# staan hieronder getekend in het vlak.

Ze hebben coördinaten #A=\rv{-6,-6}# en #B = \rv{0,6}#. Geef de coördinaten van het midden #M# van het lijnstuk #AB#.

Ze hebben coördinaten #A=\rv{-6,-6}# en #B = \rv{0,6}#. Geef de coördinaten van het midden #M# van het lijnstuk #AB#.
| #M = # |
Ontgrendel volledige toegang
Toegang voor leraar
Vraag een demo account aan. Wij helpen je graag op weg met onze digitale leeromgeving.