2-Dimensionale meetkunde: punten en lijnen: Coördinaten in 2 dimensies
Het begrip vector
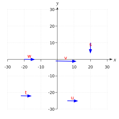
Welke van de vectoren in het hieronder getekende vlak representeren de vector #\rv{6,-0.1}#?


Ontgrendel volledige toegang
Toegang voor leraar
Vraag een demo account aan. Wij helpen je graag op weg met onze digitale leeromgeving.
Toegang voor student
Is jouw universiteit niet aangesloten?
Via Pass Your Math kan je toegang krijgen tot onze cursussen onafhankelijk van je onderwijsinstelling. Bekijk de prijzen en nog veel meer. Of ga naar
omptest.org als je een OMPT examen moet maken.
omptest.org als je een OMPT examen moet maken.