Fonctions: Fonctions rationnelles
Fonctions puissances à exposants négatifs
Fonction puissance à exposant négatif
Une fonction puissance à exposant entier négatif est de la forme \[f(x)=\blue{a}x^{-\orange{n}}\]
où #\orange{n}# est un nombre entier positif.
Nous pouvons également écrire cette fonction \[f(x)=\frac{\blue{a}}{x^{\orange{n}}}\]
Le graphe d'une fonction puissance à exposant entier négatif passe par le point #\rv{1,\blue{a}}#, a une asymptote verticale en #x=0# et une asymptote horizontale en #y=0#.
Si #\orange{n}# est pair, alors le graphe est symétrique par rapport à l'axe des #y#. Si #\orange{n}# est impair, alors le graphe admet le point #\rv{0,0}# comme centre de symétrie.
GeoGebra powerfunction négatif
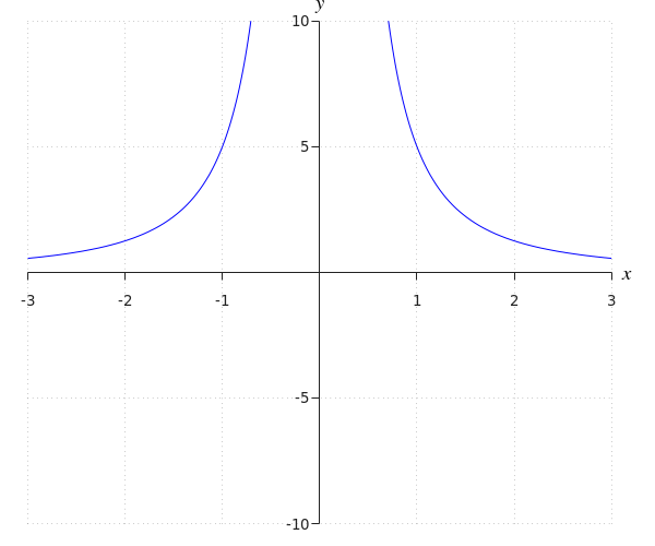
Considérez le graphe d'une fonction puissance à exposant négatif, qui est une fonction de la forme #f(x)=\frac{a}{x^n}#.
Que savons-nous dire des valeurs de #n# et #a#?

Que savons-nous dire des valeurs de #n# et #a#?
La valeur de #n# est: paire
La valeur de #a# est: positive
Le graphe est symétrique par rapport à l'axe des #y#, donc la valeur de #n# est paire.
L'ordonnée #y# est positive si l'abscisse #x# est positive, donc la valeur de #a# est positive.
La valeur de #a# est: positive
Le graphe est symétrique par rapport à l'axe des #y#, donc la valeur de #n# est paire.
L'ordonnée #y# est positive si l'abscisse #x# est positive, donc la valeur de #a# est positive.
Déverrouiller l'accès complet
L'accès des enseignants
Demander un compte de démonstration. Nous allons vous aider à démarrer avec notre environnement d'apprentissage numérique.
L'accès des étudiants
Votre université est pas un partenaire? Accédez à nos cours par passer votre indépendance mathématique de votre université. Voir le prix et plus.
Ou visitez omptest.org si jou prenez un examen de OMPT.
Ou visitez omptest.org si jou prenez un examen de OMPT.